笔记本电脑可说是目前计算机产品中最Hot的商品之一,对于笔记本电脑的使用及功能,各家制造厂无不卯足全力,研发出功能强大,系统稳定的笔记本电脑,在硬件的设计上,也越来越人性化,但是一部所费不赀的笔记本电脑,电池的使用方式往往被使用者忽略,当电池发生使用问题时才来关心其使用方式及维修问题。其实笔记本电脑电池的使用更需加强使用观念,才不会多花冤枉钱去购买一颗新电池.本人整理出常见的笔记本电脑电池故障原因及预防对策。
电池故障状况,原因及对策
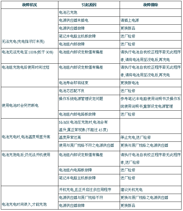
笔记本电脑电池维修问题
笔记本电脑电池的维修,要从两个部份说起,一是电池组内部电路板及电池芯(硬件),及电路板中储存各种
电池使用参数资料(软件).
硬件部份的故障,一般是无法维修的,如电路板中的某个零件烧坏了,或是某个电池芯损坏了,通常
无法维修,理由是目前多数的笔记本电脑电池都以胶合方式来封装电池组,其塑料粘合后,要使用外力破坏拆开,其塑料外壳肯定会损坏,且在拆开过程中,可能会使电池芯或电路板短路,造成更严重的损坏,
所以只要是这硬件部份的故障,通常建议使用者买新电池。
不过,在早期有些笔记本电脑电池是以螺丝来封装电池,对于硬件方面的损坏,维修上是可行的。软件部份的维修:电池组的运作,其实有许多参数设定来与笔记本电脑主机作沟通,各厂牌所使用的IC及软件不同,但主要的目地为电源管理,让电池在使用安全状况下,有效运用每一分电力,但有些误操作的情况,或是电池置放过久,及本身的偏差,使得此参数设定乱掉,所以有些厂牌机种笔记本电脑在设计时会加入一电池自我校正程序,执行该程序,电池会自动调整至最佳状态,若一样无法将问题解决,
那就需回厂检测。
结语
一组笔记本电脑电池的设计制造,是要经过许多软硬件上的测试,才能交到消费者手中,电池不容易故障的,多是人为因素所造成的损坏,关于正确的使用电池,务必参照该笔记本电脑的使用手册来使用,一组电池使用上1~2年以上是绝对没问题的.
|